Home / Metal News / [SMM thread cycle carding] Steel prices are "driving" at a high speed, be on guard against the risk of short-term pullback.

[SMM thread cycle carding] Steel prices are "driving" at a high speed, be on guard against the risk of short-term pullback.

iconMay 22, 2020 19:28
Source:SMM

 

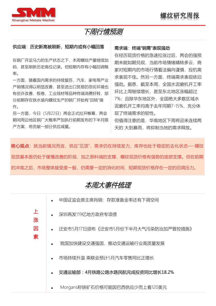
Weekly review
output
operating rate
Data Source Statement: Except for publicly available information, all other data are processed by SMM based on publicly available information, market exchanges, and relying on SMM's internal database model, for reference only and do not constitute decision-making recommendations.

For queries, please contact Lemon Zhao at lemonzhao@smm.cn

For more information on how to access our research reports, please email service.en@smm.cn

Related news

SMM Events & Webinars

All