Home / Metal News / [SMM thread weekly carding] the trend rising pattern has not been completed, and the spot price still has the risk of callback in the short term.

[SMM thread weekly carding] the trend rising pattern has not been completed, and the spot price still has the risk of callback in the short term.

iconApr 17, 2020 20:08
Source:SMM

 

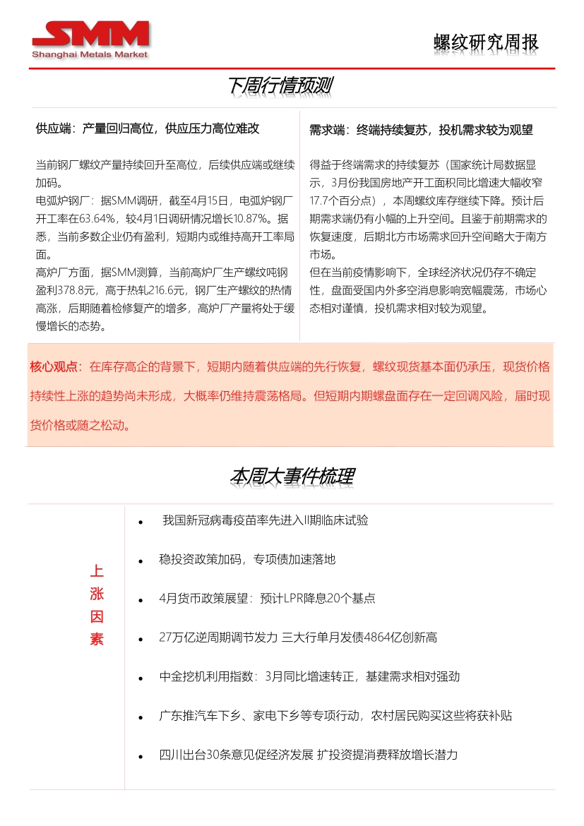
Weekly review
output
inventory
operating rate
Data Source Statement: Except for publicly available information, all other data are processed by SMM based on publicly available information, market exchanges, and relying on SMM's internal database model, for reference only and do not constitute decision-making recommendations.

For queries, please contact Lemon Zhao at lemonzhao@smm.cn

For more information on how to access our research reports, please email service.en@smm.cn

Related news

SMM Events & Webinars

All